![]()
<{股票配资开户}>A股连续三周上涨。短剧和互动游戏点燃了媒体界。光刻机和计算能力的概念已经爆炸。最受欢迎的股票涨幅超过73%。北向基金和主力基金均已成为净卖家。{股票配资开户}>
本周大盘震荡小幅上涨,深成指、创业板指周涨幅均超过1%,5个交易日中2天成交额超过万亿,但周五缩量明显。行业板块方面,传媒行业本周领跑,计算机、通讯行业、煤炭等亦有出色表现;题材方面,短剧、互动游戏、算力等概念大涨;十大牛熊股中,多只光刻机(胶)概念股大涨,1股涨超73%;千亿市值公司中,中国平安市值一周蒸发逾500亿元。本周主力资金累计净流出996.83亿元,北向资金累计净卖出近80亿元。
指数表现及成交量概览
周一A股放量反弹,创业板指大涨逾3%,本周的5个交易日A股整体呈现冲高回落态势,创业板指继续领跑。全周维度看,沪指累计上涨0.27%,深成指涨1.26%,创业板指涨1.88%,上证50指数涨跌0.94%,沪深300指数涨0.07%周线牛股起涨,科创50指数涨1.64%;三大指数周线均现3连涨走势,其中深成指、创业板指3连阳。
![]()
本周一的反弹行情中,两市成交额时隔5个交易日再度突破1万亿元,随后的周三同样达到万亿成交,不过周二、周四则为9000余亿元,周五萎缩至亿元。本周A股两市日均成交额进一步放大至9767.39亿元,前一周该数据报8689.37亿元。
![]()
行业板块表现及热点题材复盘
全周维度来看,申万31个一级行业涨多跌少,传媒行业连续两周领跑,本周涨幅依旧超过5%,计算机、通信行业涨超4%,煤炭、电力设备、房地产、电子等涨超2%;食品饮料板块领跌,跌幅达1.72%,石油石化、钢铁跌幅同样超过1%,银行、有色金属、汽车、纺织服装、农林牧渔等均小幅下跌。
![]()
短剧和真人互动游戏两大因素共同推动近期的文化传媒板块上涨行情。今年以来,小程序微短剧逐步发酵为线上娱乐形式的新生力量,其以高爽度内容为基础,短视频投流为渠道,吸引用户高频付费的商业模式正在逐步得到验证。另一方面,近日,国产真人互动影视游戏《完蛋!我被美女包围了》连日登顶Steam国区畅销榜,并成功出圈。
算力概念本周表现抢眼,一方面,国内AI服务器市场最重磅的一则消息是“阿里云A100服务器业务暂停出租”,不过这一消息并未得到证实,但却引起市场担忧。另外华为算力芯片昇腾910B的相关消息也引起了市场的重视。与此同时,英伟达、因特尔都被爆将改造“特别版”AI芯片以供给中国市场。在这背后,国产算力产业链的国产化的关注度持续提升。
11月2日,工信部发布了《人形机器人创新发展指导意见》,明确了产业发展目标和重点任务。具体来看,《指导意见》分别从三年和五年时间维度做出了战略规划;同时,在突破关键技术、培育重点产品、拓展场景应用、营造产业生态以及强化支撑能力等五个方面作出了重要部署。此次《指导意见》的核心思想体现在以通用人工智能技术突破为引领,在技术相对成熟的工业机器人基础之上,提升关键共性技术的供给能力。更重要的是,人形机器人产业的高速发展,有望赋能新型工业化,并有效支撑现代化产业体系的建设,实现科技强国的终极目标。
一周十大牛熊股榜单
本周十大牛股中,半导体产业链称牛股摇篮,三超新材累计涨73.75%、皇庭国际累计涨53.22%、文一科技累计涨46.28%、富乐德累计涨44.74%、西陇科学涨33.33%;短剧概念股中文在线涨62.92%、天威视讯涨61.26%;参股券商概念的东莞控股涨52.55%;拟收购索尔思光电的豪美新材涨52.44%;算力概念股并行科技涨45.27%。
![]()
本周十大牛股(备:不含ST股及上市天数小于5天的股票)
熊股方面,正元智慧周五20CM跌停,本周合计跌31.49%,公司3名高管同时被采取强制措施;次新股百通能源跌29.85%、上海汽配跌17.51%;华为概念股哈尔斯跌14.02%;汽车产业链的横河精密跌13.7%;十一连板后借壳戛然而止,日播时尚跌13.6%;医药股赛隆药业四连板后回调,本周跌11.99%;*ST天山、*ST同达、ST吉药分别跌15.43%、14.11%、13.53%。
![]()
本周十大熊股(备注:不含ST股及上市天数小于5天的股票)
A股千亿市值公司榜单
![]()
截至周五收盘,A股共118家千亿市值公司A股连续三周上涨。短剧和互动游戏点燃了媒体界。光刻机和计算能力的概念已经爆炸。最受欢迎的股票涨幅超过73%。北向基金和主力基金均已成为净卖家。,总数较前一周持平,其中,新华保险、恒力石化、中国铝业因股价下跌导致总市值跌落1000亿元关口,三花智控、联影医疗、晶科能源因股价上涨回归千亿市值俱乐部。
与前一周五收盘时相比,从市值增减金额来看,近2个交易周的千亿市值公司中,中信建投本周市值增长159.01亿元领跑,金山办公、中国石化市值增长超140亿元,工业富联、海康威视市值分别增长131.11亿元、127.83亿元,中金公司、中国银河、晶科能源市值增长达100亿元,中信证券、交通银行市值增长绝对值靠前。
![]()
千亿市值公司市值增长金额TOP10
保险股持续低迷,中国平安受传闻影响股价下挫,本周总市值跌去526.28亿元,中国人寿市值单周蒸发520.07亿元,中芯国际本周市值跌去275.72亿元,中国太保、中国海油、招商银行市值分别蒸发269.37亿元、228.32亿元、209.32亿元,长城汽车、泸州老窖、中国石化、万华化学本周市值下跌绝对值靠前。
![]()
千亿市值公司市值蒸发金额TOP10
从市值增幅来看(即周涨幅),前五名分别为晶科能源、金山办公、中信建投、中国银河、阳光电源;总市值降幅来看(即周跌幅),前五名分别为中国太保、赛力斯、传音控股、中国平安、长城汽车。
截至当前,千亿市值榜单中总市值TOP5为:中国海油(9056.71亿元)、中国人寿(8733.79亿元)、宁德时代(8312.07亿元)、中国平安(7712.03亿元)、招商银行(7606.31亿元)。
新股风向标
本周4只新股上市交易,目前A股上市公司数量超过5300家。本周的4只新股均有着不错的较为表现,其中3只首日收盘涨幅超过50%,其中美心翼申首日涨66.6%表现最优,联域股份、前进科技首日涨幅分别为56.9%、57.11%,麦加芯彩涨幅相对较小,为28.75%。
主力资金动向揭秘
本周主力资金5日累计净流出规模小幅增至996.83亿元,其中周一的反弹中主力资金呈净流入态势。前一周主力资金的净流出规模则为778.11亿元。
![]()
行业维度来看,光伏设备、普钢、能源金属、医药商业、养殖业、燃气、房地产服务等5日主力净流入金额靠前,其中光伏设备达15.69亿元,普钢、能源金属、医药商业、养殖业、燃分获净流入4.34亿元、3.83亿元、3.34亿元、2.77亿元、2.14亿元;汽车零部件板块主力净流出金额超过66亿元,光学光电子、IT服务、乘用车均遭净流出逾50亿元;半导体、消费电子、化学制药、软件开发、通用设备等5日主力净流出规模靠前。
个股方面,新易盛5日主力净流入金额7.96亿元,位居两市之首,长安汽车5日主力资金净流入金额也超过7亿元,中际旭创、中文在线、歌尔股份、华友钴业、晶澳科技等亦较受青睐;赛力斯遭主力出逃51.93亿元,欧菲光5日主力净流出金额超过28亿元,中国平安、翰宇药业、光弘科技、张江高科、中芯国际、贵州茅台、东方财富等主力净流出规模靠前。
![]()
北向资金动向
![]()
周五,北向资金全天净卖出48.64亿元,连续4日净卖出。北上资金一周累计成交5748.66亿元(前一周为5815.19亿元),成交净卖出79.53亿元(周净卖出额创近3周新高),其中,深股通合计净卖出20.14亿元,沪股通合计净卖出59.39亿元。
![]()
北向资金净流入情况叠加上证指数
行业增仓方面,截至11月9日收盘的近5个交易日数据显示,光学光电子行业被北向资金净买入金额最多,达到了13.4亿元,证券、互联网服务分别排在第二、第三位,获增持金额为11.68亿元、10.59亿元,光伏设备、电子元件、医疗器械、石油行业、酿酒行业等行业增持金额相对靠前。银行板块本周遭净卖出10.87元,有色金属、电池遭减持规模超8亿元,钢铁行业行业遭净卖出近8亿元,航运港口、通信设备、保险、装修建材、家电行业、中药等行业净卖出额规模靠前。
![]()
个股变动方面,截至11月9日的近5个交易日数据显示,北向资金大比例加仓个股名单中,变动比例最高的是竞业达,变动比例高达1050.13%,金龙羽、中青宝的变动比例也较高,卓易信息、中科金财、福晶科技、博硕科技等增持变动比例靠前。
![]()
近5日北向资金大比例加仓个股
同期,北向资金大比例减仓个股名单中豪恩汽电变动比例最高,嘉元科技、汉威科技、欣锐科技、蓝箭电子、华辰装备、遥望科技、立方制药等变动比靠前。
![]()
近5日北向资金大比例减仓个股
同期,如果从持股比例变动量来看,福晶科技、浙版传媒、立达信、兴森科技、中青宝、吉宏股份、值得买、钧达股份、冰川网络、珀莱雅等获大比例增持,新易盛、南亚新材、中海达、佳禾食品、仕净科技、奥来德、得润电子、启迪环境、遥望科技、佳发教育等则遭大比例减持。
如果从同期北向资金增持金额来看,比亚迪、方正证券、三花智控、阳光电源、宁德时代、隆基绿能、珀莱雅、三七互娱获北向资金大手笔加仓,而中国平安、贵州茅台、宇通客车、美的集团、紫金矿业、海尔智家、五粮液、招商银行遭北向资金大规模减持。
机构最新调研路线图
本周(11.3-11.9)披露相关调研信息的上市公司数量达到392家,前一周该数据为704家。这近400家公司主要集中在半导体(37家)、通用设备(27家)、汽车零部件(22家)、消费电子(16家)、专用设备(16家)。上述公司中11家获得超100家机构调研,怡合达成为机构“宠儿”,合计有269家机构深入调研,宏发股份、安克创新、汉钟精机等同样获得超过200家机构的聚焦。
![]()
本周获得超过50家机构调研的上市公司
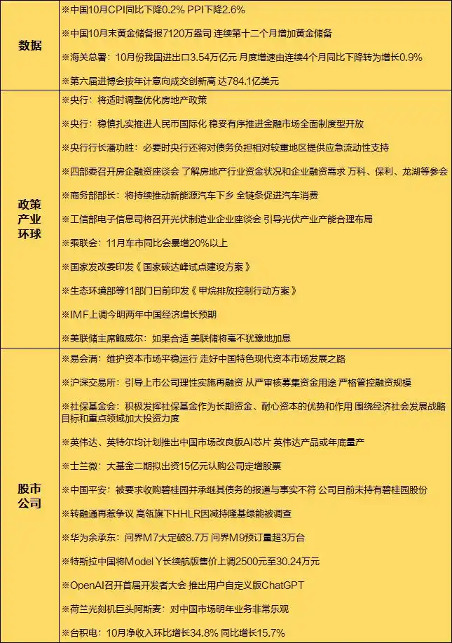
附:一图回顾影响市场走势重要消息
![]()
文章为作者独立观点,不代表股票配资开户观点